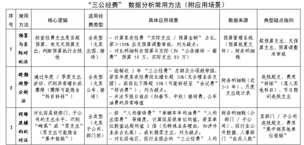
“三公经费” 内部审计的 “数据分析” 环节,常用方法围绕数据比对、趋势研判、异常识别、关联验证四大核心逻辑展开,结合 “三公经费”(因公出国 / 境、公务接待、公务用车)的业务特性,细化为以下 8 类实操方法,每类方法均配套具体应用场景,便于相关科室及子公司学习并运用。
![]()
![]()
![]()
“三公经费” 内部审计的 “数据分析” 环节,常用方法围绕数据比对、趋势研判、异常识别、关联验证四大核心逻辑展开,结合 “三公经费”(因公出国 / 境、公务接待、公务用车)的业务特性,细化为以下 8 类实操方法,每类方法均配套具体应用场景,便于相关科室及子公司学习并运用。
![]()
![]()
![]()